ƾ֤¡¶ÖлªÈËÃñ¹²ºÍ¹ú¹«Ë¾·¨¡·¡¶ÖлªÈËÃñ¹²ºÍ¹ú֤ȯ·¨¡·¡¶ÖлªÈËÃñ¹²ºÍ¹ú»á¼Æ·¨¡·¡¶¹úÓÐÆóÒµ¡¢ÉÏÊй«Ë¾Ñ¡Æ¸»á¼ÆÊ¦ÊÂÎñËùÖÎÀí²½·¥¡·¡¶ÉϺ£Ö¤È¯ÉúÒâËù¹ÉƱÉÏÊйæÔò¡·¡¶¹«Ë¾Õ³̡·»®¶¨£¬£¬£¬£¬£¬£¬£¬£¬Îª×öºÃ2025Äê¶È²ÆÎñ±¨±í¼°ÄÚ²¿¿ØÖÆÉ󼯻ú¹¹Ñ¡Æ¸£¬£¬£¬£¬£¬£¬£¬£¬Ñ¡Æ¸Çкϻ®¶¨Ìõ¼þµÄ»á¼ÆÊ¦ÊÂÎñËù£¬£¬£¬£¬£¬£¬£¬£¬ÌØÖƶ©±¾¼Æ»®¡£¡£¡£¡£¡£¡£
Ò»¡¢»á¼ÆÊ¦ÊÂÎñËùЧÀÍÄÚÈÝ
£¨Ò»£©2025Äê¶È²ÆÎñÉó¼Æ
1.ƾ֤¡¶Öйú×¢²á»á¼ÆÊ¦·¨¡·¡¶Öйú×¢²á»á¼ÆÊ¦Éó¼Æ×¼Ôò¡·µÈÏà¹Ø»®¶¨Ö´ÐÐÉó¼ÆÊÂÇ飬£¬£¬£¬£¬£¬£¬£¬Æ¾Ö¤Ô¼×¼Ê±¼äÍê³ÉÉó¼ÆÊÂÇ飻£»£»£»£»£»£»
2.ƾ֤ÐÒéÔ¼¶¨£¬£¬£¬£¬£¬£¬£¬£¬×¼Ê±Íê³ÉZ6¡¤×ðÁú¡¸Öйú¡¹¹Ù·½ÍøÕ¾Ë¾ºÏ²¢²ÆÎñ±¨±íÉó¼ÆÊÂÇ飬£¬£¬£¬£¬£¬£¬£¬²¢Æ¾Ö¤ÉϺ£Ö¤È¯ÉúÒâËù¼°î¿Ïµ»ú¹¹ÒªÇ󣬣¬£¬£¬£¬£¬£¬£¬ÊÓÐèÒª³ö¾ßÒÔÏÂרÏ¸æ£ºÓªÒµÊÕÈë¿Û³ýÇéÐÎרÏîÉóºË±¨¸æ¡¢·Çı»®ÐÔ×ʽðÕ¼ÓÃרÏîÉóºË±¨¸æ£¬£¬£¬£¬£¬£¬£¬£¬ÒÔ¼°ÆäËûÏà¹ØÉó¼ÆËµÃ÷¡¢ºË²éÒâ¼ûºÍ¼øÖ¤±¨¸æµÈ¡£¡£¡£¡£¡£¡£
£¨¶þ£©2025Äê¶ÈÄÚ²¿¿ØÖÆÉó¼Æ
1.ƾ֤¡¶ÆóÒµÄÚ²¿¿ØÖÆÉó¼ÆÖ¸Òý¡·¼°Ïà¹ØÖйú×¢²á»á¼ÆÊ¦Ö´Òµ×¼ÔòµÈÏà¹Ø»®¶¨Ö´ÐÐÉó¼ÆÊÂÇ飬£¬£¬£¬£¬£¬£¬£¬Æ¾Ö¤Ô¼×¼Ê±¼äÍê³ÉÉó¼ÆÊÂÇé;
2.ƾ֤Լ׼ʱ¼ä³ö¾ßÄÚ²¿¿ØÖÆÉ󼯱¨¸æ¡£¡£¡£¡£¡£¡£
ÏêϸЧÀÍÄÚÈÝÒÔË«·½×îÖÕÇ©ÊðµÄÌõԼΪ׼¡£¡£¡£¡£¡£¡£
¶þ¡¢»á¼ÆÊÂÎñËùµÄÌõ¼þ¼¿ÕÊÖÊÒªÇó
1.ÔÚÖйú¾³ÄÚÕýµ±×¢²á½¨ÉèµÄ»á¼ÆÊ¦ÊÂÎñËù£¬£¬£¬£¬£¬£¬£¬£¬Äܹ»×ÔÁ¦¼ç¸ºÃñÊÂÔðÈΣ¬£¬£¬£¬£¬£¬£¬£¬¾ßÓÐÓÐÓõÄÓªÒµÖ´ÕÕºÍ»á¼ÆÊ¦ÊÂÎñËùÖ´ÒµÔÊÐíÖ¤£¬£¬£¬£¬£¬£¬£¬£¬¾ß±¸¹ú¼Ò²ÆÎñ²¿¼°Ö¤¼à»áÅú×¼µÄÖйú֤ȯ¡¢ÆÚ»õÏà¹ØÓªÒµ×ʸñÖ¤Êé»ò±¸°¸Îļþ£¬£¬£¬£¬£¬£¬£¬£¬¾ßÓÐÀο¿µÄÊÂÇ鳡ºÏ£¬£¬£¬£¬£¬£¬£¬£¬×éÖ¯»ú¹¹½¡È«£¬£¬£¬£¬£¬£¬£¬£¬ÄÚ²¿ÖÎÀíºÍ¿ØÖÆÖƶȽÏΪÍêÉÆ²¢ÇÒÖ´ÐÐÓÐÓᣡ£¡£¡£¡£¡£
2.»á¼ÆÊ¦ÊÂÎñËù½¨Éèʱ¼ä5ÄêÒÔÉÏ£¬£¬£¬£¬£¬£¬£¬£¬ÇÒ2022ÖÁ2024»á¼ÆÄê¶Èʱ´úΪ²»µÍÓÚ5¼ÒA¹ÉÉÏÊй«Ë¾£¨º¬ÉϽ»Ëù¡¢Éî½»ËùºÍ±±½»ËùÉÏÊй«Ë¾£©³ö¾ßÁËÄê¶È²ÆÎñ±¨±íÉ󼯱¨¸æ¡£¡£¡£¡£¡£¡£
3.»á¼ÆÊ¦ÊÂÎñËùÄâÖ¸¶¨µÄÇ©×Ö»á¼ÆÊ¦²»±£´æ½ü3ÄêÄÚ±»ÖйúÖ¤¼à»á´¦·ÖÇéÐΡ£¡£¡£¡£¡£¡£
4.»á¼ÆÊ¦ÊÂÎñËùÓ빫˾֮¼ä²»±£´æ¿ÉÄÜÓ°Ïì×ÔÁ¦×÷³öÅжϵľ¼ÃÀûÒæ¡¢¹ØÁª¹ØÏµµÈ¡£¡£¡£¡£¡£¡£Èç»á¼ÆÊ¦ÊÂÎñËùÔÚ½ü3ÄêÄÚΪ¹«Ë¾Ìṩ¹ý×ÉѯЧÀÍ»òÆäËû¿ÉÄܵ¼ÖÂ×ÔÎÒÆÀ¼ÛµÄÓªÒµ£»£»£»£»£»£»£»ÄâÖ¸¶¨µÄÇ©×Ö»á¼ÆÊ¦Ó빫˾¶Ê¡¢¼àÊ¡¢¸ß¼¶ÖÎÀíÖ°Ô±±£´æ½üÖ§Êô¹ØÏµ£¬£¬£¬£¬£¬£¬£¬£¬»ò³ÖÓй«Ë¾¹ÉƱµÈ¡£¡£¡£¡£¡£¡£
5.Ͷ±êÈ˲»µÃ±£´æÏÂÁÐÈκÎÇéÐΣº
£¨1£©×èֹͶ±ê×èֹʱ¼ä£¬£¬£¬£¬£¬£¬£¬£¬ÔÚ¹ú¼ÒÆóÒµÐÅÓÃÐÅÏ¢¹«Ê¾ÏµÍ³£¨http://www.gsxt.gov.cn/£©ÖÐÈÔ±»ÁÐÈëÑÏÖØÎ¥·¨Ê§Ô¼ÆóÒµÃûµ¥£»£»£»£»£»£»£»
£¨2£©×èֹͶ±ê×èֹʱ¼ä£¬£¬£¬£¬£¬£¬£¬£¬ÔÚ¡°ÐÅÓÃÖйú¡±ÍøÕ¾£¨http://www.creditchina.gov.cn/£© ÖÐÈÔ±»ÁÐÈëʧԼ±»Ö´ÐÐÈËÃûµ¥£»£»£»£»£»£»£»
£¨3£©×èֹͶ±ê×èֹʱ¼ä£¬£¬£¬£¬£¬£¬£¬£¬ÔÚ¡°ÐÅÓÃÖйú¡±ÍøÕ¾£¨http://www.creditchina.gov.cn/£©ÖÐÈÔ±»ÁÐÈëÖØ´ó˰ÊÕÎ¥·¨°¸¼þµ±ÊÂÈËÃûµ¥£»£»£»£»£»£»£»
£¨4£©ÔÚ½üÈýÄêÄÚ£¨Í¶±ê×èֹʱ¼äÏòǰ׷ËÝÈýÄ꣩Ͷ±êÈË»òÆä·¨¶¨´ú±íÈË£¨µ¥Î»ÈÏÕæÈË£©ÓÐÐл߷¸·¨ÐÐΪ¡£¡£¡£¡£¡£¡£
6.Çкϡ¶¹úÓÐÆóÒµ¡¢ÉÏÊй«Ë¾Ñ¡Æ¸»á¼ÆÊ¦ÊÂÎñËùÖÎÀí²½·¥¡·ÆäËû»®¶¨¡£¡£¡£¡£¡£¡£
Èý¡¢Ñ¡Æ¸·½·¨
ƾ֤¡¶¹úÓÐÆóÒµ¡¢ÉÏÊй«Ë¾Ñ¡Æ¸»á¼ÆÊ¦ÊÂÎñËùÖÎÀí²½·¥¡·µÚÁùÌõ£¬£¬£¬£¬£¬£¬£¬£¬¹«Ë¾¾öÒéͨ¹ýÔ¼ÇëÕбêµÄ·½Ê½¾ÙÐÐѡƸ£¬£¬£¬£¬£¬£¬£¬£¬Î´ÊÜÑûµ¥Î»µÄͶ±êÎļþÎÞЧ¡£¡£¡£¡£¡£¡£±¾´ÎÊÜÑûµ¥Î»Îª£º
ÖÐÐ˲ƹ⻪»á¼ÆÊ¦ÊÂÎñËù£¨ÌØÊâͨË׺Ï×Ê£©
¹ã¶«ÖÐÖ°ÐÅ»á¼ÆÊ¦ÊÂÎñËù£¨ÌØÊâͨË׺Ï×Ê£©
±±¾©µÂð©¹ú¼Ê»á¼ÆÊ¦ÊÂÎñËù£¨ÌØÊâͨË׺Ï×Ê£©
ËÄ¡¢ÆÀ¼ÛÒªËØ¼°ÆÀ¼Û²½·¥
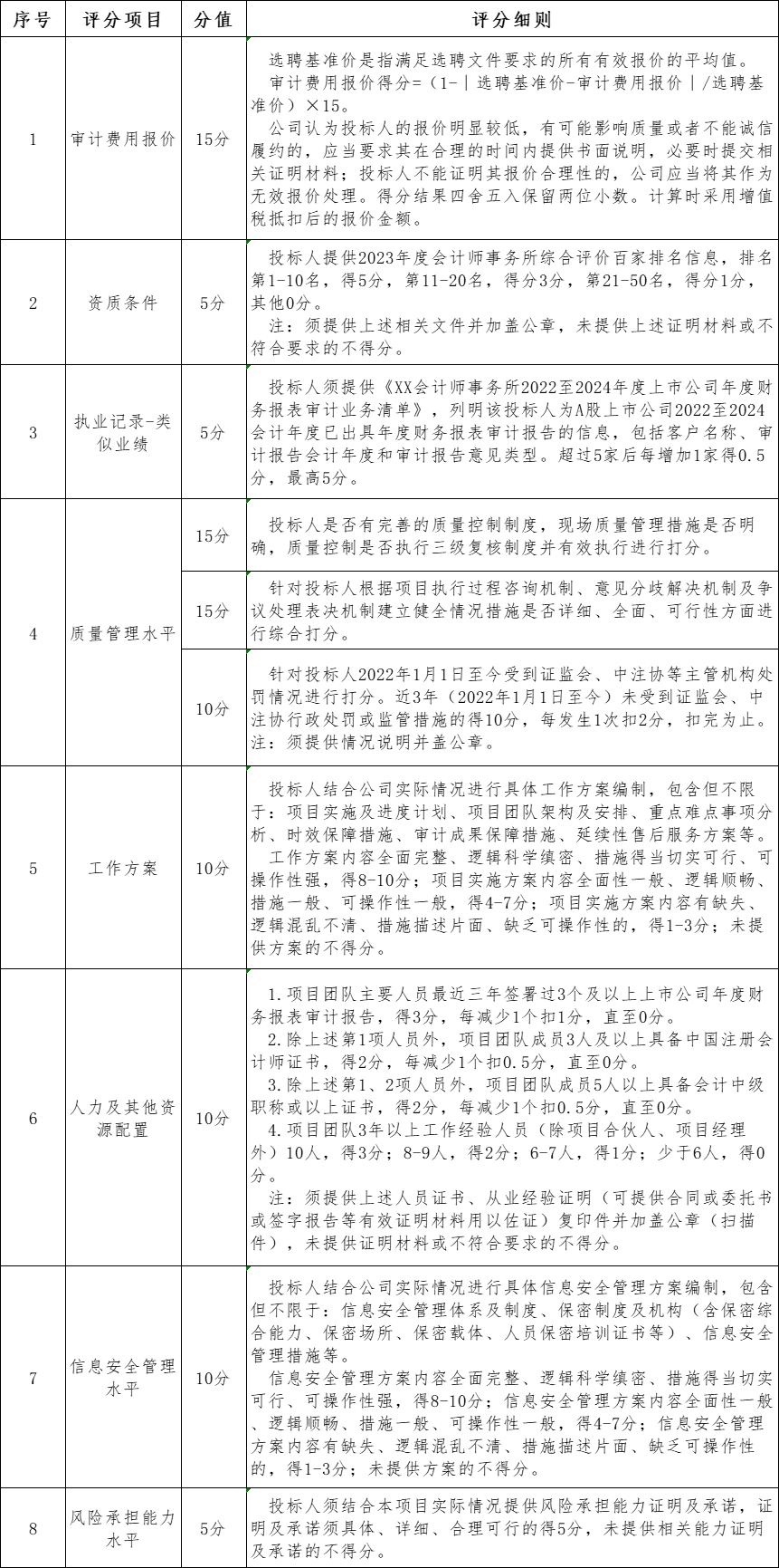
±¾ÏîÄ¿Äâ½ÓÄÉ×ÛºÏÆÀ·Ö·¨¾ÙÐÐÆÀ¼Û£¬£¬£¬£¬£¬£¬£¬£¬Âú·Ö100·Ö¡£¡£¡£¡£¡£¡£ÆÀ¼ÛÒªËØÎª£ºÉó¼ÆÓöȱ¨¼Û¡¢»á¼ÆÊ¦ÊÂÎñËùµÄ×ÊÖÊÌõ¼þ¡¢Ö´Òµ¼Í¼¡¢ÖÊÁ¿ÖÎÀíˮƽ¡¢ÊÂÇ鼯»®¡¢ÈËÁ¦¼°ÆäËû×ÊÔ´ÉèÖá¢ÐÅÏ¢Çå¾²ÖÎÀí¡¢Î£º¦¼ç¸ºÄÜÁ¦Ë®Ò»ÂÉ£¬£¬£¬£¬£¬£¬£¬£¬Ïê¼ûÏÂ±í£º

³¤Ô°¿Æ¼¼¼¯ÍŹɷÝÓÐÏÞ¹«Ë¾
2025Äê8ÔÂ